|
VLC
3.0.17
|

Data Fields | |
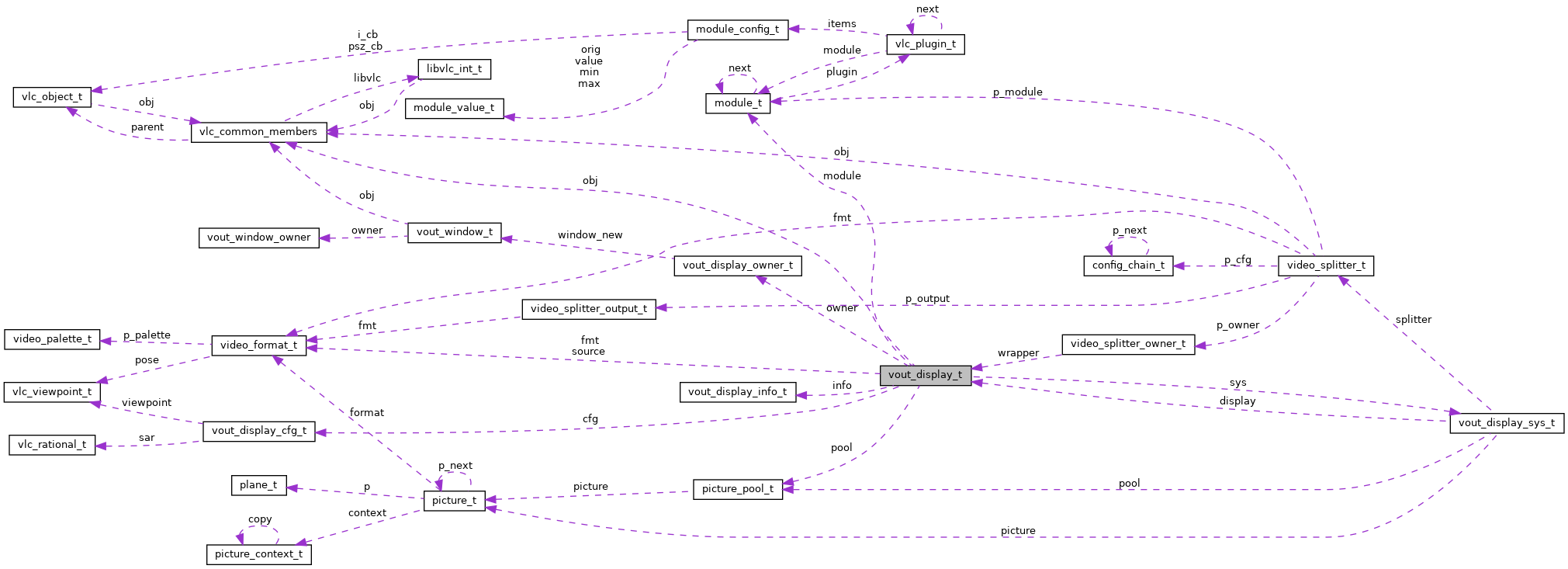
| struct vlc_common_members | obj |
| module_t * | module |
| const vout_display_cfg_t * | cfg |
| video_format_t | source |
| video_format_t | fmt |
| vout_display_info_t | info |
| picture_pool_t *(* | pool )(vout_display_t *, unsigned count) |
| void(* | prepare )(vout_display_t *, picture_t *, subpicture_t *) |
| void(* | display )(vout_display_t *, picture_t *, subpicture_t *) |
| int(* | control )(vout_display_t *, int, va_list) |
| void(* | manage )(vout_display_t *) |
| vout_display_sys_t * | sys |
| vout_display_owner_t | owner |
| const vout_display_cfg_t* vout_display_t::cfg |
Referenced by vout_display_New(), and vout_display_window_Attach().
| int(* vout_display_t::control) (vout_display_t *, int, va_list) |
Referenced by vout_display_Control(), and vout_display_New().
| void(* vout_display_t::display) (vout_display_t *, picture_t *, subpicture_t *) |
Referenced by vout_display_Display(), and vout_display_New().
| video_format_t vout_display_t::fmt |
Referenced by VideoBufferNew(), vout_display_Delete(), and vout_display_New().
| vout_display_info_t vout_display_t::info |
Referenced by vout_display_New().
| void(* vout_display_t::manage) (vout_display_t *) |
Referenced by vout_display_New().
| module_t* vout_display_t::module |
Referenced by vout_display_Delete(), and vout_display_New().
| struct vlc_common_members vout_display_t::obj |
| vout_display_owner_t vout_display_t::owner |
Referenced by vout_display_DeleteWindow(), vout_display_New(), vout_display_NewWindow(), and vout_display_SendEvent().
| picture_pool_t*(* vout_display_t::pool) (vout_display_t *, unsigned count) |
Referenced by vout_display_New(), and vout_display_Pool().
| void(* vout_display_t::prepare) (vout_display_t *, picture_t *, subpicture_t *) |
Referenced by vout_display_New(), and vout_display_Prepare().
| video_format_t vout_display_t::source |
Referenced by vout_display_Delete(), vout_display_New(), and vout_SendDisplayEventMouse().
| vout_display_sys_t* vout_display_t::sys |
Referenced by vout_display_New().
1.8.16